· 重大调整!交强险责任限额上调至20万元!湖南费率这样调整!
| 所在地区: | 湖南-- | 发布日期: | 2020年9月16日 |
定了,交强险责任限额上调!
2020年9月9日,中国银保监会发布《关于调整交强险责任限额和费率浮动系数的公告》(2020年第2号),将于2020年9月19日正式实施。《公告》明确,2020年9月19日零时后发生道路交通事故的,新、老交强险保单均按照新的责任限额执行。
《公告》分为三个部分:
一、交强险责任限额上调至20万元
在中华人民共和国境内(不含港、澳、台地区),被保险人在使用被保险机动车过程中发生交通事故,致使受害人遭受人身伤亡或者财产损失,依法应当由被保险人承担的损害赔偿责任,每次事故责任限额为:
死亡伤残赔偿限额 18万元
医疗费用赔偿限额 1.8万元
财产损失赔偿限额 0.2万元
被保险人无责任时:
死亡伤残赔偿限额 1.8万元
医疗费用赔偿限额 1800元
财产损失赔偿限额 100元
与原来的责任限额(12.2万元)相比,除财产损失赔偿限额维持不变外,死亡伤残赔偿限额医疗费用赔偿限额均有较大提高,分别上调7万元和0.8万元。
二、新费率浮动系数方案
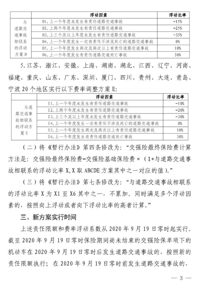
新的费率浮动系数方案由原来的1类细分为5类,浮动比率中的上限保持30%不变,下浮由原来最低的-30%扩大至-50%,提高对未发生赔付消费者的费率优惠幅度。
通过引入5类费率浮动系数,在一定程度上缓解了交强险赔付率在各地之间差异较大的问题。
? 江苏、浙江、安徽、上海、湖南、湖北、江西、辽宁、河南、福建、重庆、山东、广东、深圳、厦门、四川、贵州、大连、青岛、宁波20个地区实行以下费率调整方案E:

三、9月19日零时后均按新的责任限额执行
截至2020年9月19日零时保险期间尚未结束的交强险保单项下的机动车在2020年9月19日零时后发生道路交通事故的,按照新的责任限额执行;在2020年9月19日零时前发生道路交通事故的,仍按照原责任限额执行。
以下是《公告》原文:




按照客观、公正、公开的原则,本条信息受业主方委托独家指定在中国建设招标网 www.jszhaobiao.com 发布
注册会员 享受贴心服务
标讯查询服务
让您全面及时掌握全国各省市拟建、报批、立项、施工在建项目的项目信息。
帮您跟对合适的项目、找对准确的负责人、全面掌握各项目的业主单位、设计院、总包单位、施工企业的项目 经理、项目负责人的详细联系方式。
帮您第一时间获得全国项目业主、招标代理公司和政府采购中心发布的招标、中标项目信息。
标讯定制服务
根据您的关注重点定制项目,从海量项目中筛选出符合您要求和标准的工程并及时找出关键负责人和联系方式。
根据您的需要,向您指定的手机、电子邮箱及时反馈项目进展情况。