· 速看!衡阳城区小学招生方案及服务区示意图出炉
| 所在地区: | 湖南-衡阳-珠晖区 | 发布日期: | 2021年7月6日 |
@衡阳家长
衡阳城区小学招生服务区示意图出炉
(请扫描二维码查看原图)

扫描二维码
查看原图


●说明:1.蒸湘区平湖社区范围内的沐林美郡、新华名筑、锦绣湘城等楼盘不属于高新区服务范围。2.西外环日鑫建材市场对面仅限长胜管理处安置居民子弟入读衡州小学,其他居民不属于高新区公立小学服务范围。3.蒸德家园不属于高新区服务范围。
![]()
关于印发《2021年秋季高新区小学招生入学
工作方案》的通知
区内各小学:
衡阳高新技术产业开发区管理委员会
教育文化体育局
2021年6月7日
2021年秋季高新区小学招生入学工作方案

扫描二维码
查看原图



关于印发《2021年雁峰区小学招生入学
工作方案》的通知
区域内各小学:
雁峰区教育局
二〇二一年六月二日
2021年雁峰区小学招生入学工作方案

扫描二维码
查看原图

人民路小学:
解放路以北、蒸阳北路以东、司前街以南、中山北路转胜利路(柴埠门)接湘江北路以西围成的区域和环城北路以东、朝阳巷以南、蒸阳北路以西、常胜中路以北所围成的区域(除常胜中路以北4号、6号、8号、10号楼房外)。
都司街小学:
蒸湘北路以东、常胜中路以南、蒸阳北路以西、解放路以北所围成的区域和常胜中路以北4号、6号、8号、10号楼房。
人民路朝阳小学:
衡邵高速以南、南岳高速连蔡伦大道以东、北二环(石鼓路)转107国道接银亿路延伸线接蒸湘北路至衡邵高速公路围成的区域及未在此区域内的朝阳村其他组;青石村的肖老屋组、肖前塘组、下乐塘组、王高岭组、龙王皂组、肖家祠组、陈家垅组、团结组、长塘冲组、新根塘组、净主塘组、朱家塘组、青石桥组、新塘湾组。
都司街华耀小学:
杨岭安置小区;杨岭村;碧桂园·十里江湾三期(誉峰);宏达路(观澜西门誉峰东门中间道路)至凤凰路接长丰大道转华源支路围成区域内的华耀城商铺(B5、M2地块)。
都司街碧桂园小学(前进小学):
前进村;碧桂园·十里江湾一期、二期(观澜、嘉誉、天汇);蔡伦大道以西、双桥北路以北(蒸水河北堤)转宏达路接凤凰路转北二环至蔡伦大道围成的区域(不含杨岭村及已在都司街华耀小学范围的村组)。
五家巷小学:
中山北路以东、草桥以南、湘江北路以西、胜利路以北所围成的区域。
荷池路小学:
蒸阳北路接古汉大道以东、明翰路以南接中山北路以西、司前街以北所围成的区域。
下横街小学:蒸湘北路以东、明翰路以南、古汉大道接蒸阳北路以西、朝阳巷接环城北路转常胜西路以北所围成的区域。
演武坪小学:
蒸湘北路以东、蒸水河以南、中山北路到草桥以西、明翰路以北所围成的区域。
草后街小学:
五一路以东、电厂(含电厂)以南、湘江河以西、草桥以北所围成的区域。
建设新村小学:
雁栖桥以东、蒸水河以北、逸夫中学以
南接五一路以西;五一路63号、65号、67号(6、10、11、19、21、28、37、40、41栋);建设路2号(1、2、3、4、5栋),3号(1、2、3栋);长江花园1—3栋;逸夫中学家属房1、2栋,衡南县水利局家属房;五一大市场内住户;团结村一、二组(未搬迁的原住户);湖景水岸电梯房。
五一路小学:
团结村以东,五里牌以南(含五里牌单双号)、五一路以西(69号至107号)、建设路以北(除长江花园小区、五一路63号、65号、67号部分栋数),建设大队1至7组,望城路单双号、衡长街(非衡长路)单双号;五一路67号招生栋数:7、8、9栋、18栋、22—27栋、29—36栋、38、39栋。
同兴路小学:
电厂(五一路32号)以北至衡化安置房、北城明珠(五一路111号)至同兴路(同心路)所围成的区域。
合江小学:
五一村、友爱村、江霞村、天雁厂区所在区域。
进步小学:
蒸水北堤以北、蒸湘北路以西、华源支路以南、蔡伦大道以东所围成的区域以及团结村4组、5组,进步村3—8组。
团结小学:
华源支路以北、蔡伦大道以东、北二环(石鼓路)以南转原107国道接蒸阳北路以西所围成的区域;桔子山安置小区、雁栖湖耀江花园、进步村1—2组。
明德小学:
和平村塘高头组、阳竹院组、阳大屋组、草木塘组、水口山组、刘其湾组、羊角冲组、梁家湾组、梁新屋二队、边子塘组、吴公塘组。
云旭山联校云山校区:
和平村董家咀组、杉木坪组、菜家冲组、董细老屋组、董老屋组、梁新屋组、梁老屋组、上增坪组、下增坪组、唐家祠组、唐松山组、古稀桥组、腊子塘组、冷水塘组、海坡塘组、羊乃桥组、旦子桥组。
云旭山联校旭东校区:
旭东村杨新屋组、麻元组、刘家湾组、老丫塘组、上塘组、下塘组、炎徳楼组、余民冲组、王泥牌组、小洪塘组、六子托组、姚塘组、肖老屋组、元家湾组、包家嘴组、万家垅组、新冲组、前冲组、聂家坳组、立介塘组。
云旭山联校莲花校区:
利民村唐老屋组、银杯塘组、黄家祠组、官达岭组、朱砂塘组、使余塘组、小范垅组、罗家桥组、扒泥塘组、下马塘组、大范垅组、钟新屋组、下老屋组、谭家冲组、松柏塘组、年王塘组、清水塘组、朱松山组、高老屋组、刘家排组、莲花塘组。
三星小学:
角山村王泥塘组、寺门前组、肖大屋组、杨老湾组、任老屋组、梁新屋组、雷公塘组、交禾冲组、王世塘组、增家冲组、台冲组、鲤鱼塘组、颜家塘组、夏坳组、贺母塘组、胡湾组、杨泗井组;三星村祖头山组、毛元组、旦家湾组、三字墙组、高岭组、下岭组、何湾组、正湾组、何新屋组、何大老屋组、何细老屋组、井头湾组、八槽门组、上塘组、下塘组、山塘组、马头山组;居民组。
松梅小学:
银亿路以北,蒸湘北路延伸路以东,衡邵高速以南,107国道以西围成的区域;鑫源安置小区;金兰社区的堰塘组、红冲组、李家湾组、八斗丘组、花叶塘组、三角塘组、朱大屋组、七里井组、罗老湾组、马史塘组、松梅村的罗老屋组、红星组、十方塘组、星子岭组、向阳组、朱家湾组。
金源小学:
金源安置小区;金源社区;新竹社区;新安社区;金兰社区;三里社区;鑫源社区的上游组原住民;松梅村的朱堰头组、东风组、麻雀塘组;松木村的吕老屋组、宋家湾组、香炉坵组、抄子塘组、杉木塘组、胜利组、黄家垅组、新建组、朱瓦屋组、西牛嘴组、周坳组;青石村的刘家湾组、金星组、林场组、建新组、先峰组。
灵官庙小学:
灵官庙村;松木村的王冲组、洪塘组、湾塘组、庙山岭组、祠堂组;原建新村的大花塘组、燕子冲组。
![]()
关于印发《2021年石鼓区小学
招生入学工作方案》的通知
区直小学、民办学校:
石鼓区教育局
2021年6月17日
2021年石鼓区小学招生入学工作方案

扫描二维码
查看原图

马路口小学:
东向:飞机场跑道以西;南向:北极村(不含)以北、粤汉码头(不含)以北;西向:湘江为界;北向:耒河以南的城镇居民。
粤汉小学:
东向:京广铁路为界;南向:冷库内铁路为界;西向:以湘江为界;北向:粤汉码头(含)以南。
湖北路小学:
东向:以京广线为界;南向:以湖北路以北;西向:湘江为界;北向:冷库内铁路线为界。
东站路小学:
东向:衡州大市场、临江路、东风支路以西;南向:衡州大道以北;荷花坪城市居民户口;西向:湘江为界;北向:湖北路以南。
泉溪村小学:
东向:以京广线、广西路以西;南向:三角线以北;西向:东风支路、临江路、衡州大市场到湖北路止的以东地区;北向:湖北路至青少年校外活动中心大门口南。(不含车站广场、京广线、广西路、光明立交桥围成区域。)
东风教育集团东风校区:
东向:以京广线铁路为界;南向:区路里(不含)以北;西向:湘桂铁路以东;北向:三角线以南。
玄碧塘小学:
东向:京广线以西;南向:衡茶路口以北;西向:湘江为界;北向:区路里(含)以南。
狮子山小学:
民航飞行大队家属区、衡阳财经工业职业技术学院、市标准件厂、市老干所、市机械技校、市粉丝厂、市耐火材料厂、市开关厂、衡阳运输机械总厂、省水电安装公司、洪塘村、东方里。
区实验小学教育集团扶小里校区:
更生里、图强里、建设里、光明街、自力里、杜家冲、建光里、民主里、清泉里、石子岭、扶小里、气象团、象山村(苗圃派出所户籍)、铁五局机械化公司、京广线、车站广场--广西路--光明立交桥围成的区域。
光明路小学:
自强里、工农里、服务里、嘉树里、康乐里、路向里、保卫里、光华里、乐群里、广厦里、团结里、自成里、新建村、健康里、苗圃里、民众里、华盛小区、凯富华润小区。
苗圃小学:
苗圃路以东;衡州大道以南;酃合路以西;衡花路以北,以上围成的区域(不含和平乡湖东小学施教服务范围);佳源罗马都市小区。
东风教育集团冶金校区:
建国里派出所户籍及和平村湘水组、湘桥组、湘江组、谢家组、东塘组、苏州组。
新华实验小学:
东阳渡街道新华社区、联盟社区及东阳一组。
建湘小学:
衡机一里、二里、建湘村、蔡家皂、北极村。
盐矿小学:
湘衡盐矿社区。
衡州路小学:
衡州派出所户籍。
区实验小学教育集团上托校区:
幸福香颂小区、衡阳高铁学院小区;雁城东路与耒水围成的区域(湖东小学、胜利小学、双江小学三校的施教服务范围不变)。
和平乡和平小学:
湘桂铁路以西、湘江河以东、公铁大桥以南、冶金龙家坪洞口以北围成的区域。
衡阳师范学院附属小学:
衡阳师范学院、湖南工学院、中建和城壹品、博雅名园、珠安家园小区。
●注:各乡镇中心校所属小学施教服务区调整由各乡镇中心校负责按程序制订出台方案(和平乡和平小学除外),并报教育局基础教育股备案。
![]()
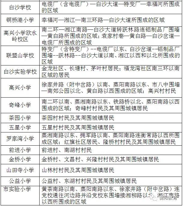
关于印发《2021年珠晖区小学招生入学工作方案》的通知
区直小学、民办学校:
珠晖区教育局
2021年6月18日
2021年珠晖区小学招生入学工作方案

扫描二维码
查看原图






●注:上述划定的服务区是相对稳定的,在实际招生工作中,根据招生计划和生源状况可能作一些调整,具体以调整通知为准。
![]()
关于印发《2021年蒸湘区小学招生入学
工作方案》的通知
区直小学、中心校、民办学校:
蒸湘区教育局
2021年6月16日
2021年蒸湘区小学招生入学工作方案
按照客观、公正、公开的原则,本条信息受业主方委托独家指定在中国建设招标网 www.jszhaobiao.com 发布
注册会员 享受贴心服务
标讯查询服务
让您全面及时掌握全国各省市拟建、报批、立项、施工在建项目的项目信息。
帮您跟对合适的项目、找对准确的负责人、全面掌握各项目的业主单位、设计院、总包单位、施工企业的项目 经理、项目负责人的详细联系方式。
帮您第一时间获得全国项目业主、招标代理公司和政府采购中心发布的招标、中标项目信息。
标讯定制服务
根据您的关注重点定制项目,从海量项目中筛选出符合您要求和标准的工程并及时找出关键负责人和联系方式。
根据您的需要,向您指定的手机、电子邮箱及时反馈项目进展情况。