办理会员咨询热线:4000-156-001

最新!外省入(返)衡人员健康管理措施清单

所在地区: 湖南-衡阳-衡阳县 发布日期: 2022年7月18日
建设快讯正文

近日

我国多地报告本土个案

疫情防控仍不能放松

在此,衡阳疾控提醒

1、倡导外省入(返)衡人员在三站一场(高铁站、火车站、汽车站、飞机场)或社区就近的采样点及时进行核酸检测。

图片附件

2、在国务院小程序上提前了解最新防疫政策,及目的地是否为高中风险区域。

“各地疫情防控政策措施”小程序码(见下图)

图片附件

详细风险区查询

可识别上方国务院客户端的二维码

3、来自中高风险地区入(返)衡人员严格按照《新型冠状病毒肺炎防控方案(第九版)》要求落实健康管理措施。

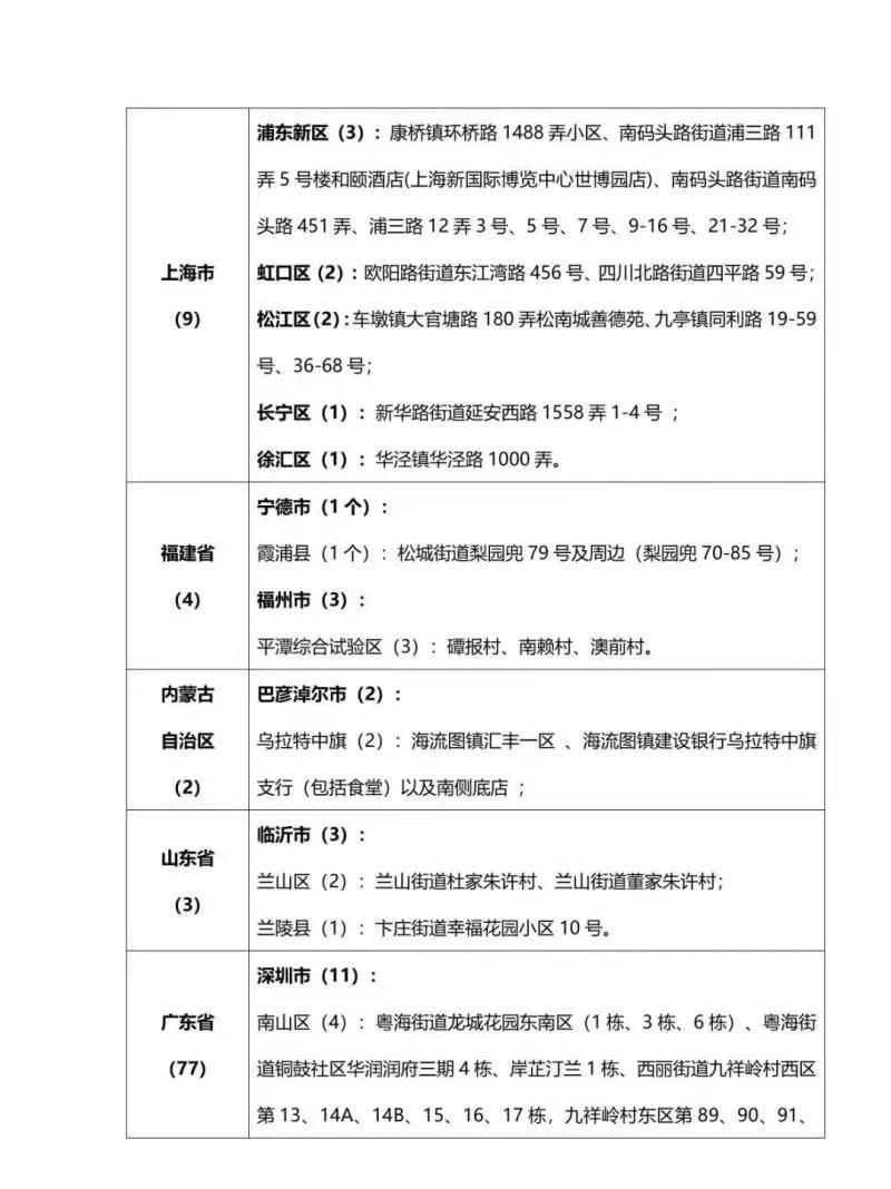
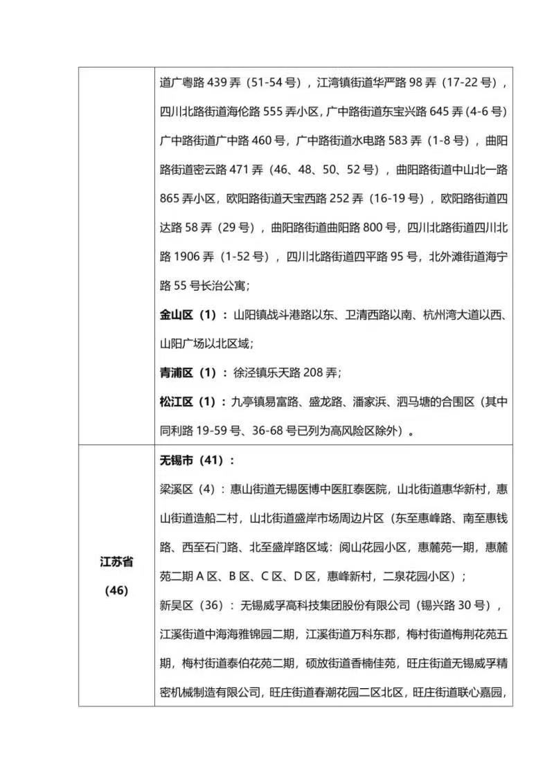
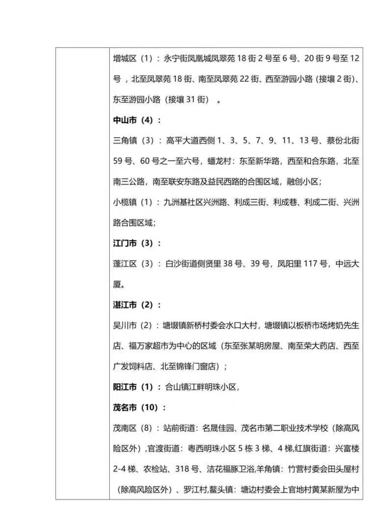
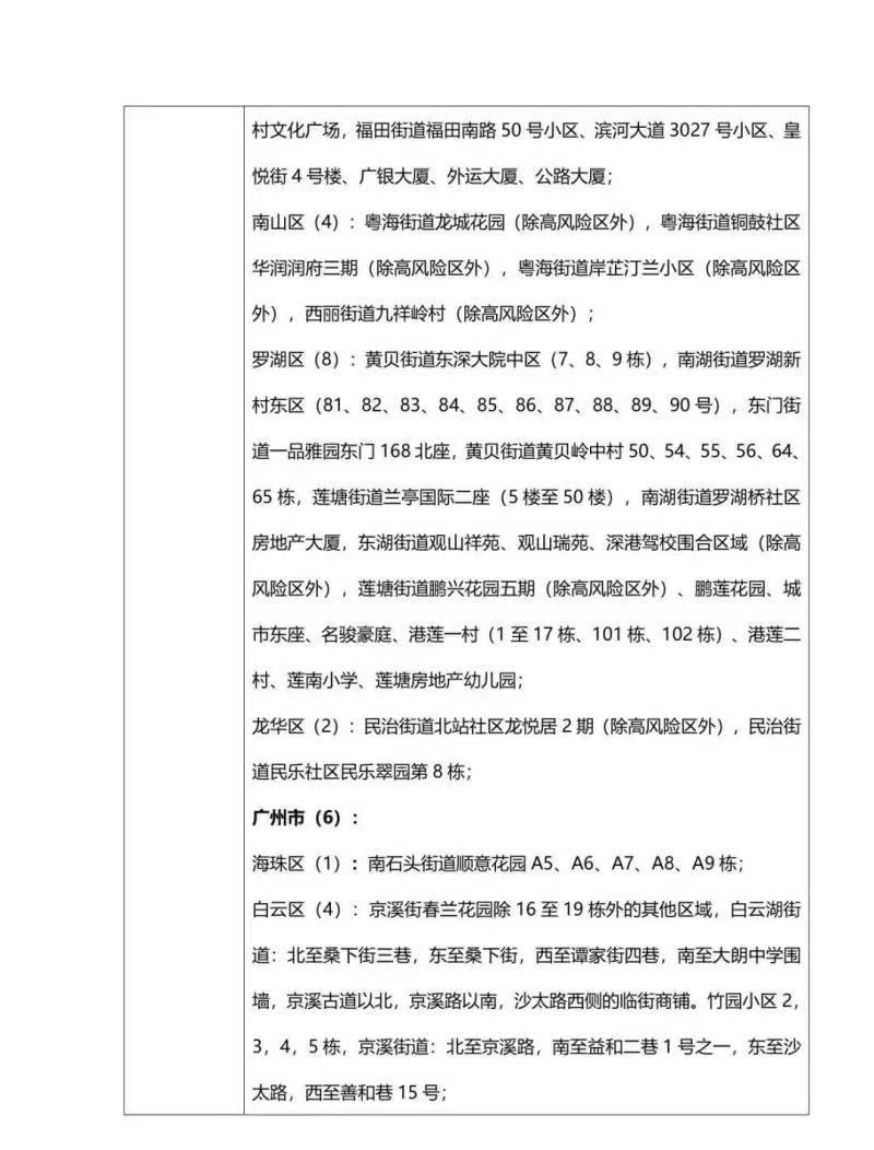
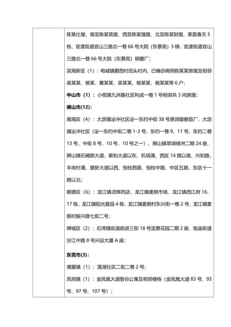
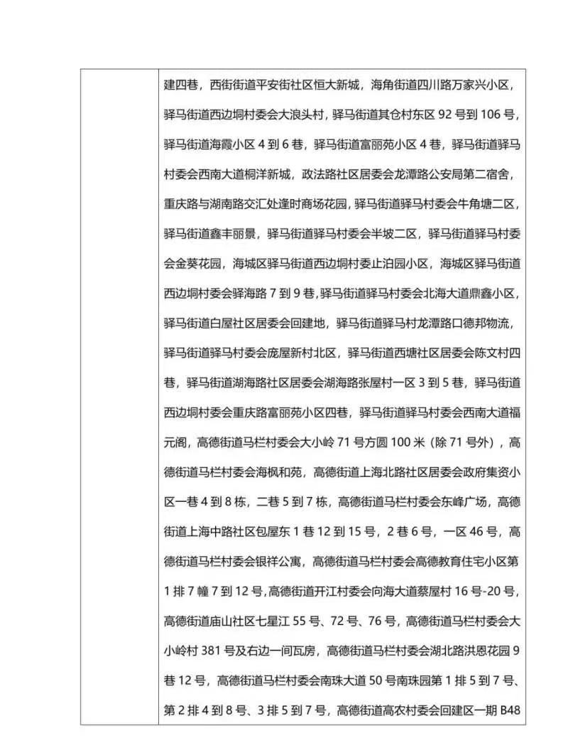
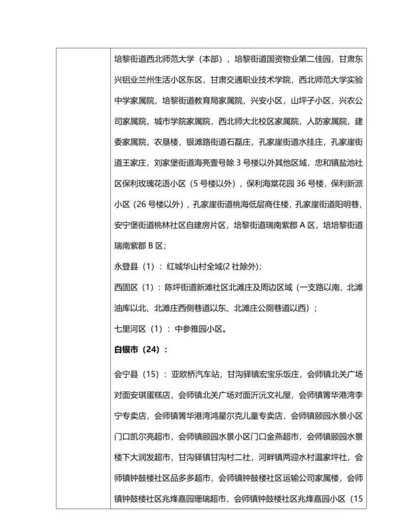
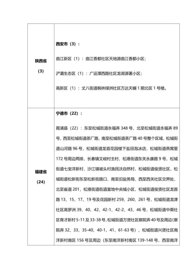
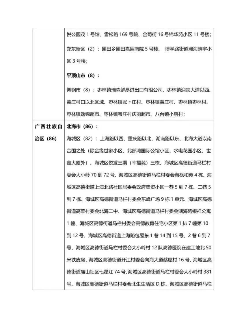
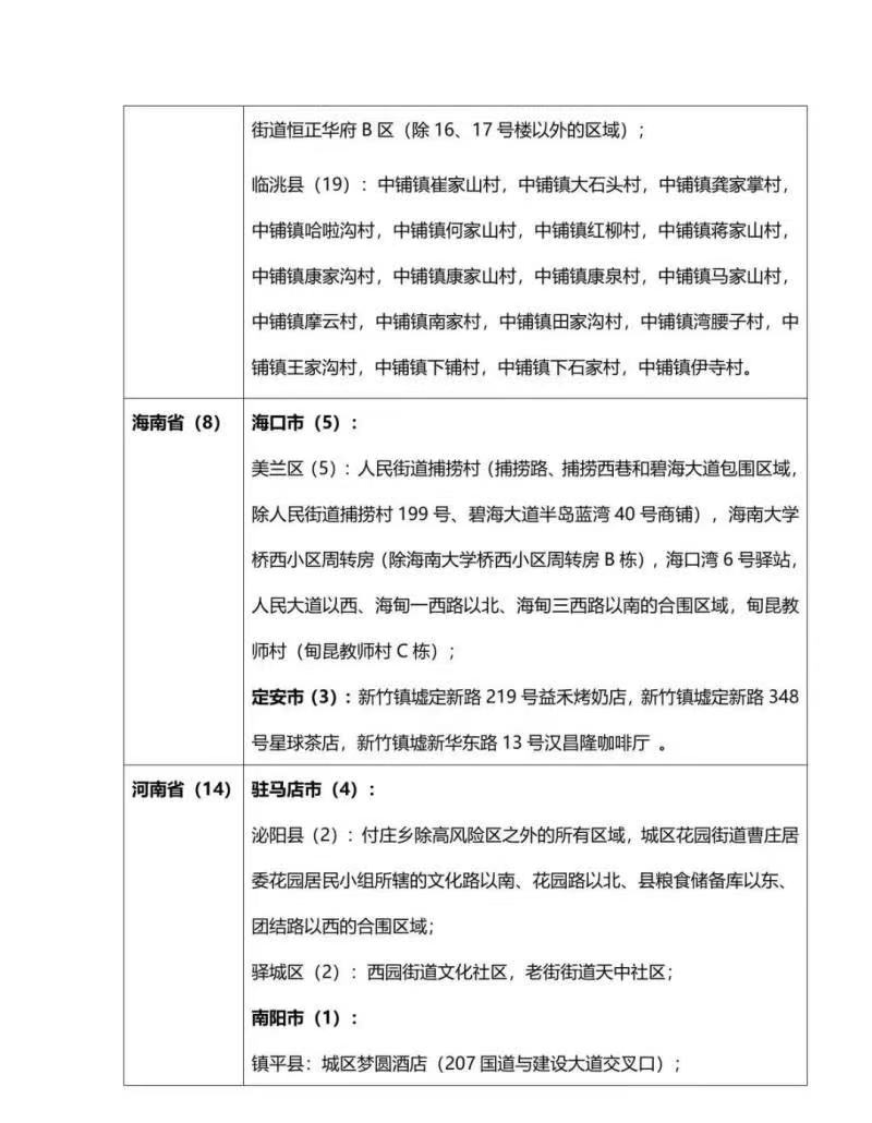
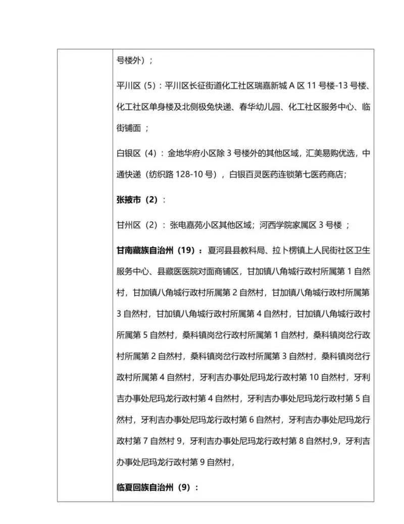
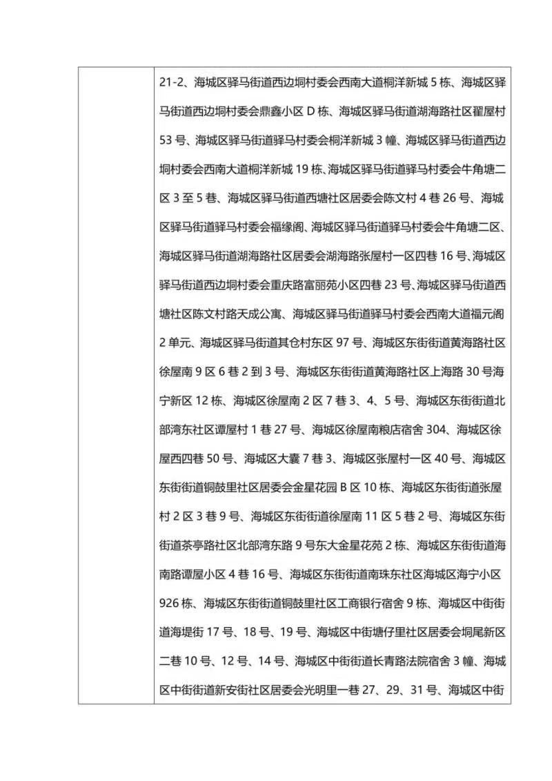
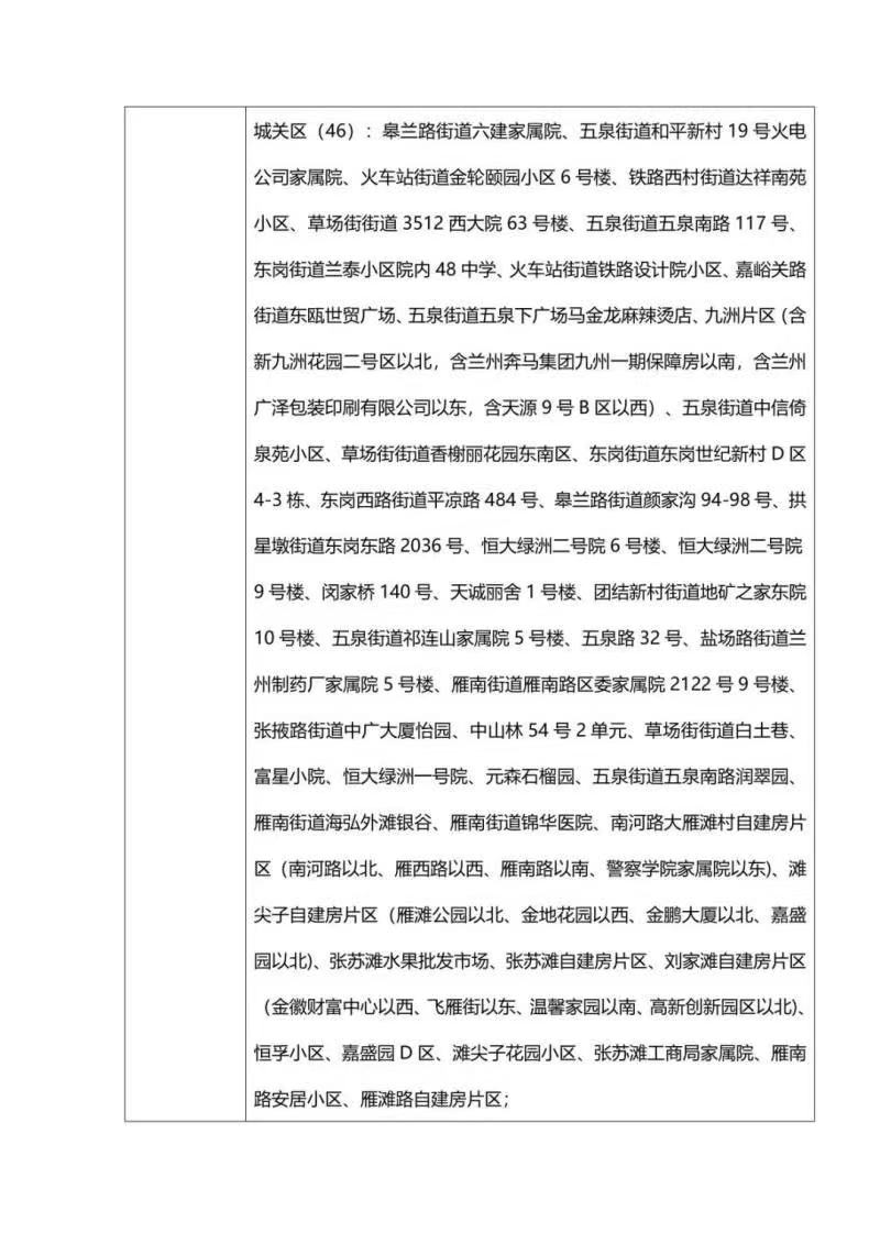
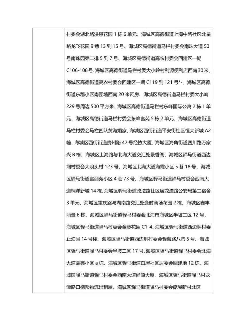
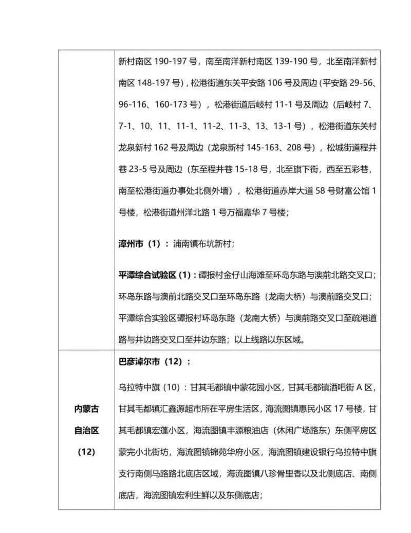
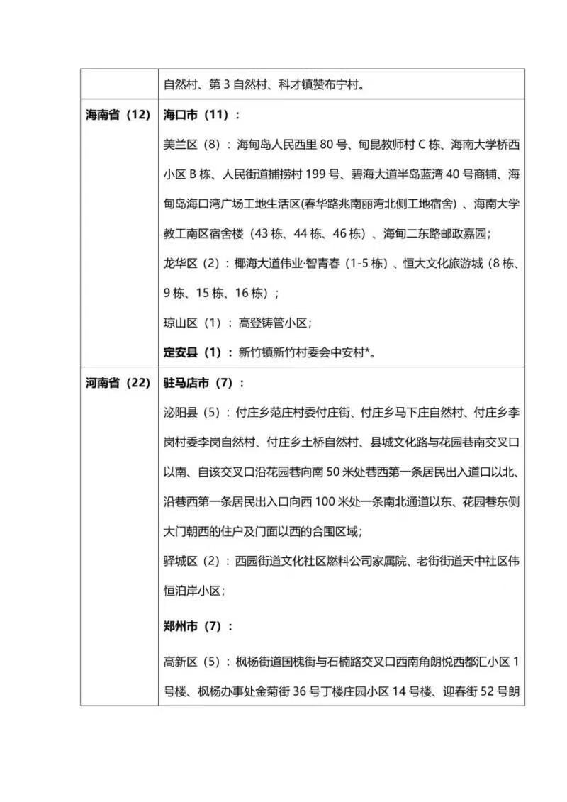
外省入(返)湘人员健康管理措施清单

(更新至2022年7月17日8时)

图片附件

图片附件

图片附件

图片附件

图片附件

图片附件

图片附件

图片附件

图片附件

图片附件

图片附件

图片附件

图片附件

图片附件

图片附件

图片附件

图片附件

图片附件

图片附件

图片附件

图片附件

图片附件

图片附件

图片附件

图片附件

图片附件

按照客观、公正、公开的原则,本条信息受业主方委托独家指定在中国建设招标网 www.jszhaobiao.com 发布

注册会员 享受贴心服务

标讯查询服务

让您全面及时掌握全国各省市拟建、报批、立项、施工在建项目的项目信息。

帮您跟对合适的项目、找对准确的负责人、全面掌握各项目的业主单位、设计院、总包单位、施工企业的项目 经理、项目负责人的详细联系方式。

帮您第一时间获得全国项目业主、招标代理公司和政府采购中心发布的招标、中标项目信息。

标讯定制服务

根据您的关注重点定制项目,从海量项目中筛选出符合您要求和标准的工程并及时找出关键负责人和联系方式。

根据您的需要,向您指定的手机、电子邮箱及时反馈项目进展情况。

咨询热线:4000-156-001