办理会员咨询热线:4000-156-001

曝光!衡阳通报66起校外培训违规行为及消防安全隐患

所在地区: 湖南-衡阳-衡阳县 发布日期: 2024年2月4日
建设快讯正文

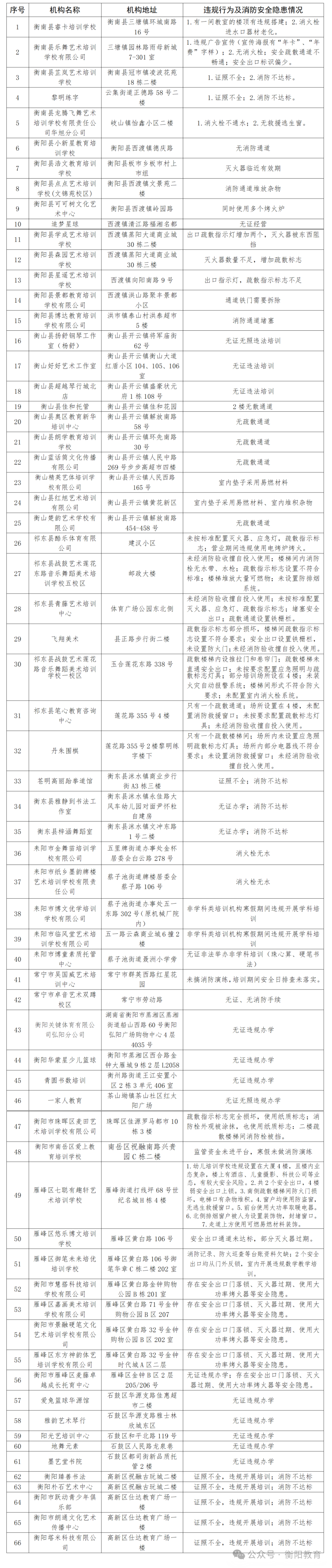
为贯彻落实省教育厅《关于做好2024年全省寒假期间校外培训治理有关工作的通知》精神,深刻汲取河南南阳“1·19”、江西新余“1·24”特大火灾事故教训,认真贯彻落实中央领导同志批示精神、省委省政府、市委市政府的决策部署,进一步做好全市校外培训机构治理和消防安全工作,从2024年1月20日至2月1日,市、县两级教育行政部门会同当地公安、消防、市场监管等单位全面开展排查整治工作,出动工作人员245人,排查机构300余个,共排查整治66起校外培训违规行为及消防安全隐患,现通报如下:

图片附件

相关阅读:

按照客观、公正、公开的原则,本条信息受业主方委托独家指定在中国建设招标网 www.jszhaobiao.com 发布

注册会员 享受贴心服务

标讯查询服务

让您全面及时掌握全国各省市拟建、报批、立项、施工在建项目的项目信息。

帮您跟对合适的项目、找对准确的负责人、全面掌握各项目的业主单位、设计院、总包单位、施工企业的项目 经理、项目负责人的详细联系方式。

帮您第一时间获得全国项目业主、招标代理公司和政府采购中心发布的招标、中标项目信息。

标讯定制服务

根据您的关注重点定制项目,从海量项目中筛选出符合您要求和标准的工程并及时找出关键负责人和联系方式。

根据您的需要,向您指定的手机、电子邮箱及时反馈项目进展情况。

咨询热线:4000-156-001