年内超10城出台购房、租房落户政策
| 所在地区: | 辽宁-沈阳- | 发布日期: | 2024年7月1日 |
中房网讯 (苏晓/文)买房即可落户城市仍在不断扩围。
近日,苏州正式加入了“买房送户口”的行列。
6月25日,苏州市发布通知,明确在市行政区域内实际居住的非苏州户籍人员,符合拥有本市合法产权住房、购买本市新建商品住房且完成网签备案条件之一的,可以申请户口迁入拥有或者购买的住房,其配偶、未婚子女、父母可以申请办理户口随迁。
实际上,今年以来,全国多地相继降低落户门槛,不少城市明确买房即可落户,有的城市甚至放宽到租房可以落户。而且不同于以往相关落户政策实施城市多是三四线城市,近期实施购房落户或是租房落户多是热点二线城市,部分还是人口净流入的超大、特大城市。
相关业内人士指出,目前房地产市场仍处于调整期,许多热点城市通过放宽落户政策,吸引外来人口购房,说明“抢人”已不仅是抢人才,而且是更为广泛的抢人口。
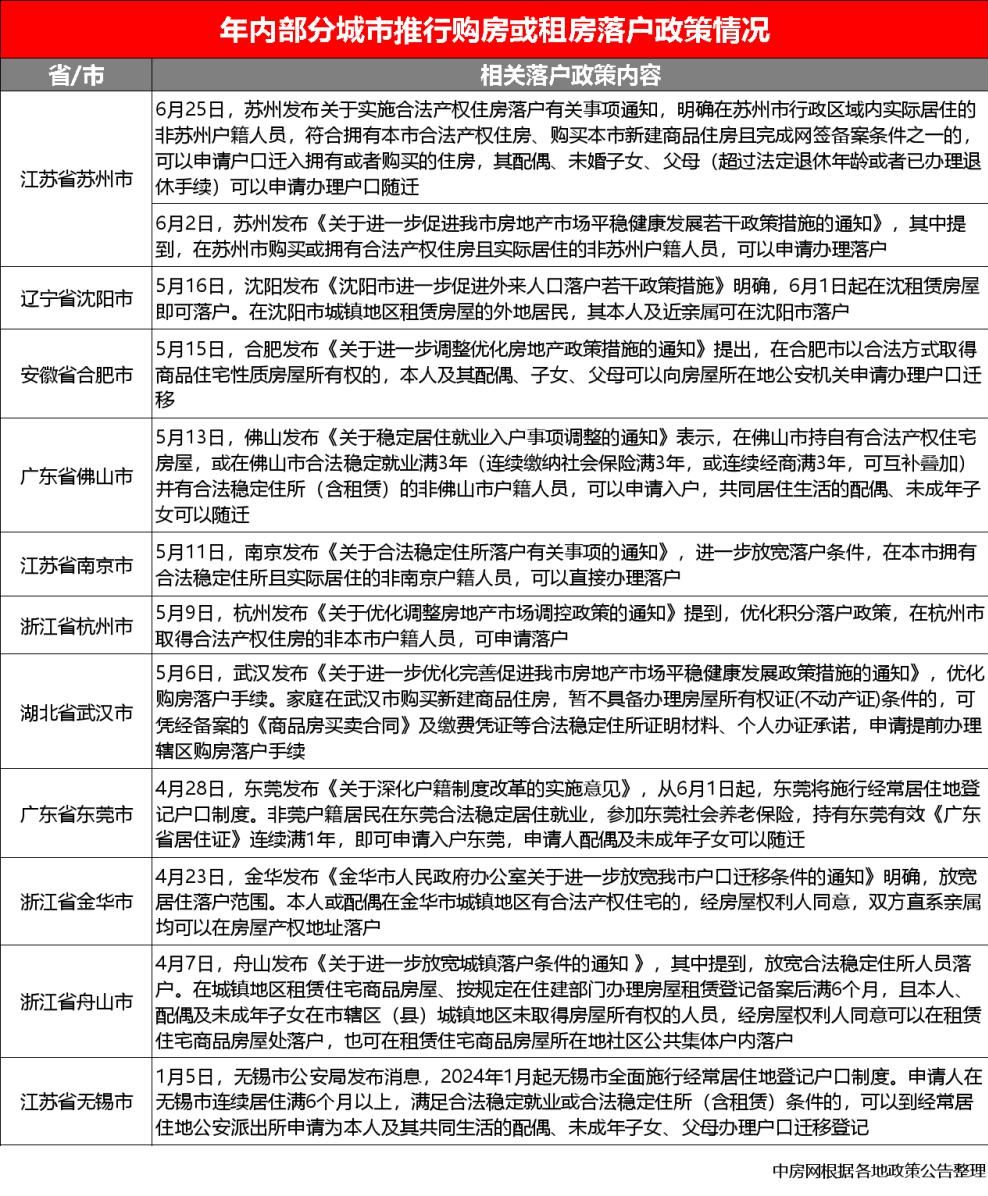
年内超10城推行购房或租房落户政策

据中房网不完全统计,年内至少有江苏省苏州市、南京市、无锡市,浙江省杭州市、金华市、舟山市,广东省佛山市、东莞市,辽宁省沈阳市,安徽省合肥市,湖北省武汉市等11城出台了购房或租房落户的相关政策。
其中,苏州、合肥、南京、杭州、武汉、东莞、金华明确购房可落户,而佛山、沈阳、舟山、无锡则进一步放宽至租房可落户。
不仅如此,多地还允许“一人购房全家落户”。如合肥提出,在合肥市以合法方式取得商品住宅性质房屋所有权的,本人及其配偶、子女、父母可以向房屋所在地公安机关申请办理户口迁移。佛山表示,共同居住生活的配偶、未成年子女可以随迁。
沈阳、东莞、金华、舟山、无锡等地亦允许配偶、未成年子女或是父母随迁。其中,沈阳还进一步将落户人员范围扩大到“近亲戚”,这意味着,沈阳将原夫妻、子女、父母投靠落户范围,扩大到了父母、配偶、子女、儿媳、女婿、兄弟姐妹、祖父母、外祖父母、孙子女、外孙子女。
此外,近期实施购房或租房落户政策的多是人口净流入的热点二线城市,这与以往也有所不同。和过去相比,这类政策主要集中在三四线城市,主要目的是吸引人口回流,缓解外流压力。而现在,二线城市正在加速放宽落户条件,以更积极的姿态加入到“抢人”大战中。
整体来看,今年多地户籍政策在住房方面落实了宽松的政策导向。
或将有更多城市跟进
当前房地产市场仍处于深度调整期,而允许购房或者租房落户,有利于促进人口人才流入,一定程度上会对购房需求释放起到促进作用。
诸葛数据研究中心首席分析师王小嫱认为,相关政策对外地人口就业人群更为利好,体现的是城市包容性,能给外来就业人口带来归属感。这对房地产市场影响能起到提振作用,能够刺激外来就业人口买房,对提振市场活跃度有一定积极作用。
58安居客研究院院长张波表示,由于高能级城市落户政策的放松对潜在购房者的拉动作用依然存在,因此当下买房送户口等政策,对于楼市的拉动作用不容小觑。当下不少城市加快放宽购房落户政策,也是考虑到这些措施对楼市的提振作用。
同策研究院研究总监宋红卫表示,购房落户是一项福利政策,这在以往楼市低迷的年份也出现过,通过户籍政策与购房结合,在一定程度能加快城镇化进程,对于稳定楼市具有一定的积极效果。
值得注意的是,业内人士亦指出,相关政策的根本目的,绝不仅仅是多卖几套房。从中长期来看,未来城市间的竞争归根结底是人口和人才的竞争。在“人口红利”弱化的背景下,放宽落户政策,能让城市在激烈的人才竞争中赢得先机,吸纳优秀人才入住,对当地的人口结构起到优化作用,从而提升城市竞争力和经济活力。
相关研究机构人士预计,未来加大吸引人才力度、放松落户政策的城市名单有望继续扩围,购房落户相关政策或将有更多城市跟进。
张波则进一步指出,除个别超大城市外的落户限制会持续存在外,未来绝大部分城市的户籍都会放开,包括门槛在全国相对较高的各省会城市,落户放松将成为趋势。
(出处:中房网,作者:苏晓)
按照客观、公正、公开的原则,本条信息受业主方委托独家指定在中国建设招标网 www.jszhaobiao.com 发布
注册会员 享受贴心服务
标讯查询服务
让您全面及时掌握全国各省市拟建、报批、立项、施工在建项目的项目信息。
帮您跟对合适的项目、找对准确的负责人、全面掌握各项目的业主单位、设计院、总包单位、施工企业的项目 经理、项目负责人的详细联系方式。
帮您第一时间获得全国项目业主、招标代理公司和政府采购中心发布的招标、中标项目信息。
标讯定制服务
根据您的关注重点定制项目,从海量项目中筛选出符合您要求和标准的工程并及时找出关键负责人和联系方式。
根据您的需要,向您指定的手机、电子邮箱及时反馈项目进展情况。